Not matter what you do in life you will have consider backing off and cutting losses. In society, we use very simplistic rules. I’ve seen the method, three strikes and you’re out used in sports, employment and social relationships. This works well with the simplistic situations in sport. However, although this may save time it seems to be too simplistic for social situations.
I’ve met people who use the all or nothing approach with the pride of being strong. In turn, their no-nonsense attitude prevents drama as they proudly remind us that they don’t have time for it. However, in my experience, the opposite happens. Like with most events, multiple factors play a role. The ones who use simplistic strike rules to banish anyone who flakes on their social plans usually end up with more drama. They’re certain people they cannot talk to and they usually struggle to find support when needed. This isn’t just my intuition; game theory mathematics proposes that people who often try and take advantage of others, or are very quick to remove someone from their life end up losing out in the long run. The ones who are quick to forgive but also back off when taken advantage of, have the best outcomes.
So how do you manage it? Is there any sort of algorithm or rule of thumb that can help you? After all, social conventions like the three strikes rule survive because we like simplistic models in our busy chaotic lives. We could just stick to clichés such as treat every case by ear but we all know in reality this rarely happens. We either don’t have enough information or have time to do a full investigation into why someone really flaked on us. If I did this, I’d rarely get anything done. I’d spend most of my life trying to work out why people are doing things and how I should view it. I’m also not a mind reader, and I don’t know their life story, so chances are, my half-baked conclusion would be wrong. There’s also the uncertainty that the person is just in a busy point of life. We’ve all had a couple of months of hell in our lives. A newcomer coming into our lives in the months of hell would be observing a random fluctuation. For instance, my month of hell was when I started my postrad at UCL however, the HR department hadn’t got round to reducing my hours and I was still meeting regularly with co-founders as we were trying to launch a website. A doctor contacted me as he wanted help with tech innovation in his hospital (his messages were a bit vague). The one day where I had a morning off (at the time working/studying 7 day weeks) I woke up with a terrible headache and flu. I had to cancel on the day. The following week I had double booked and had to cancel again. He never contacted me again. He sampled a random fluctuation in my life. It wasn’t a true representation. Considering this there is no doubt that I and you have walked away from someone with the wrong idea because we simply had a bad sample. Luckily for us, there is an algorithm called exponential back off.

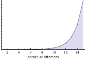
Exponential back off is an algorithm that uses feedback to decrease the rate of the process. This feedback mechanism increasingly decreases the frequency of an event until it reaches equilibrium. As the graph above suggests, when a person flakes of you wait a week before trying to arrange something again. If they flake on you twice, wait two weeks. Flake the third time wait four weeks. If they flake again wait eight weeks! They meet up with you twice in a row cut a week off. Ok, you’re not a robot. If events happen etc I’m not going to lose sleep if you don’t stick rigidly to the plan. But it’s worth remembering that this computer algorithm is designed to find a point of equilibrium when sending and receiving information. There is no reason why it can’t cut the drama out of your life without the conflict.
